首页
企业概况
企业简介
领导成员
组织机构
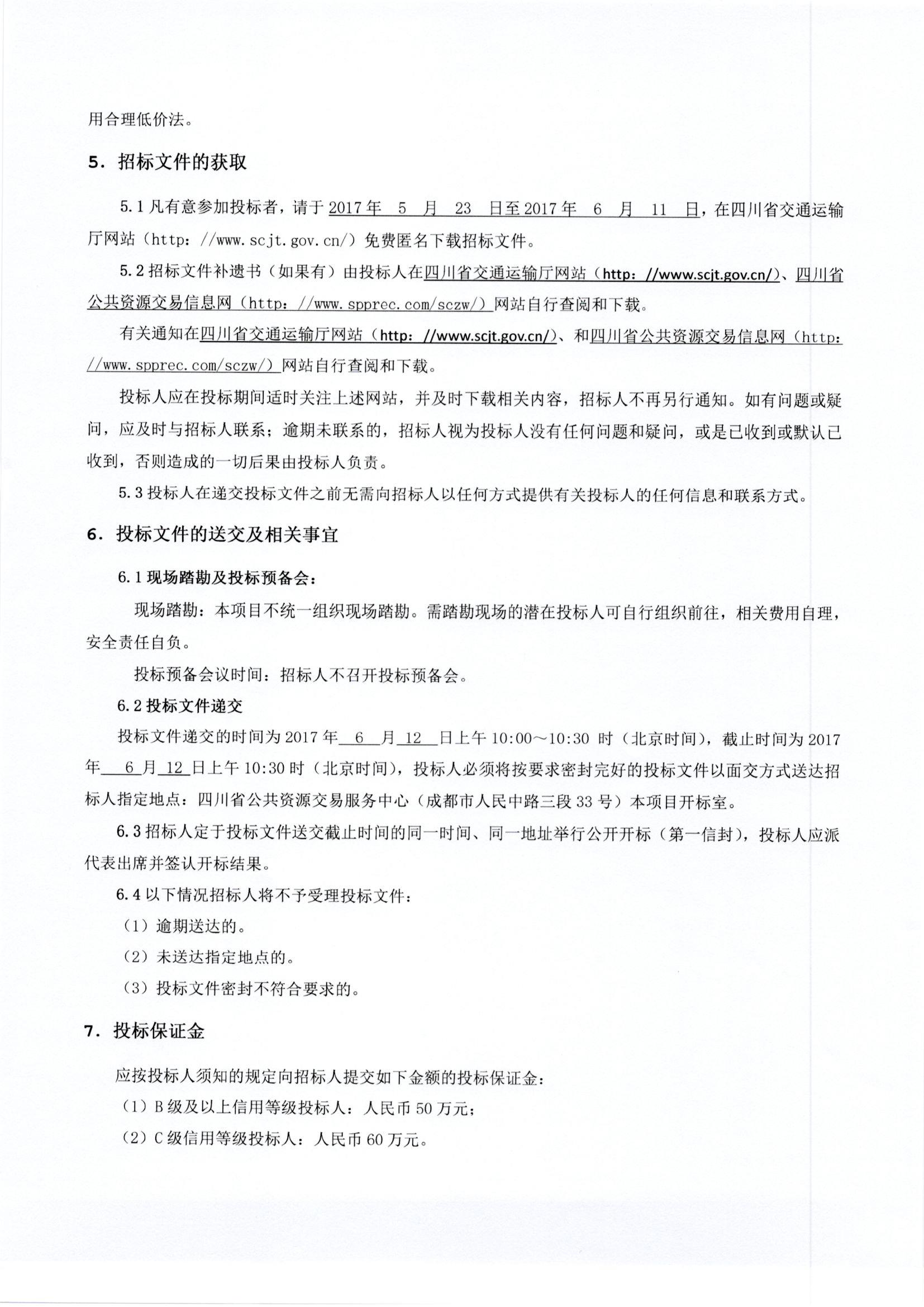
新闻中心
公司新闻
媒体聚焦
宣传视频
运营管理
建设管理
安全环保
党建引领
党建工作
工会工作
团建工作
廉洁乐汉
纪检动态
党纪法规
警示教育
监督举报
信息公开
基本信息
重大事项
经营成果
人事管理
履行社会责任
公示公告
首页
企业概况
企业简介
领导成员
组织机构
新闻中心
公司新闻
媒体聚焦
宣传视频
运营管理
建设管理
安全环保
党建引领
党建工作
工会工作
团建工作
廉洁乐汉
纪检动态
党纪法规
警示教育
监督举报
信息公开
基本信息
重大事项
经营成果
人事管理
履行社会责任
公示公告
信息公开
基本信息
公司简介
工商注册登记
公司领导
组织机构
发展历程
资质荣誉
重大事项
改革动态
巡视整改
重大决议
经营成果
人事管理
企业员工招聘
履行社会责任
社会责任报告
乡村振兴
应急处置
公示公告
公示公告
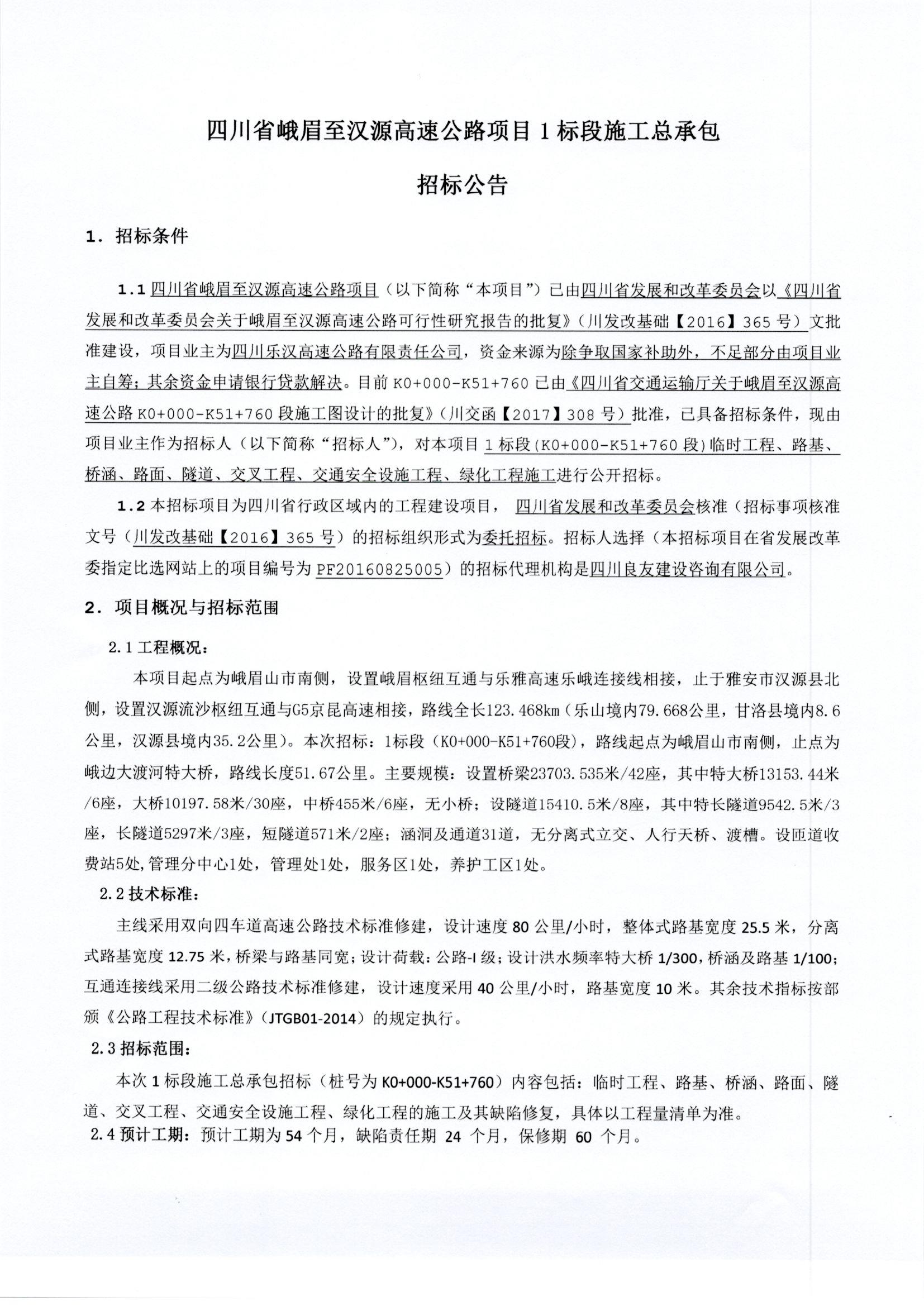
峨汉高速公路项目1标段施工总承包招标公告
日期:2017/05/22
浏览次数: